A code-centric API documentation environment should allow API consumers to investigate and execute API client source code that demonstrates invoking one or more APIs as part of representative scenarios.
What is the most effective way to provide this type of code-centric API documentation environment using Anypoint Platform?
A. Enable mocking services for each of the relevant APIs and expose them via their Anypoint Exchange entry
B. Ensure the APIs are well documented through their Anypoint Exchange entries and API Consoles and share these pages with all API consumers
C. Create API Notebooks and include them in the relevant Anypoint Exchange entries
D. Make relevant APIs discoverable via an Anypoint Exchange entry
Once an API Implementation is ready and the API is registered on API Manager, who should request the access to the API on Anypoint Exchange?
A. None
B. Both
C. API Client
D. API Consumer
An organization has created an API-led architecture that uses various API layers to integrate mobile clients with a backend system. The backend system consists of a number of specialized components and can be accessed via a REST API. The process and experience APIs share the same bounded-context model that is different from the backend data model. What additional canonical models, bounded-context models, or anti-corruption layers are best added to this architecture to help process data consumed from the backend system?
A. Create a bounded-context model for every layer and overlap them when the boundary contexts overlap, letting API developers know about the differences between upstream and downstream data models
B. Create a canonical model that combines the backend and API-led models to simplify and unify data models, and minimize data transformations.
C. Create a bounded-context model for the system layer to closely match the backend data model, and add an anti-corruption layer to let the different bounded contexts cooperate across the system and process layers
D. Create an anti-corruption layer for every API to perform transformation for every data model to match each other, and let data simply travel between APIs to avoid the complexity and overhead of building canonical models
The application network is recomposable: it is built for change because it "bends but does not break"
A. TRUE
B. FALSE
An API experiences a high rate of client requests (TPS) vwth small message paytoads. How can usage limits be imposed on the API based on the type of client application?
A. Use an SLA-based rate limiting policy and assign a client application to a matching SLA tier based on its type
B. Use a spike control policy that limits the number of requests for each client application type
C. Use a cross-origin resource sharing (CORS) policy to limit resource sharing between client applications, configured by the client application type
D. Use a rate limiting policy and a client ID enforcement policy, each configured by the client application type
What API policy would be LEAST LIKELY used when designing an Experience API that is intended to work with a consumer mobile phone or tablet application?
A. OAuth 2.0 access token enforcement
B. Client ID enforcement
C. JSON threat protection
D. IPwhitellst
Traffic is routed through an API proxy to an API implementation. The API proxy is managed by API Manager and the API implementation is deployed to a CloudHub VPC using Runtime Manager. API policies have been applied to this API. In this deployment scenario, at what point are the API policies enforced on incoming API client requests?
A. At the API proxy
B. At the API implementation
C. At both the API proxy and the API implementation
D. At a MuleSoft-hosted load balancer
Refer to the exhibit.

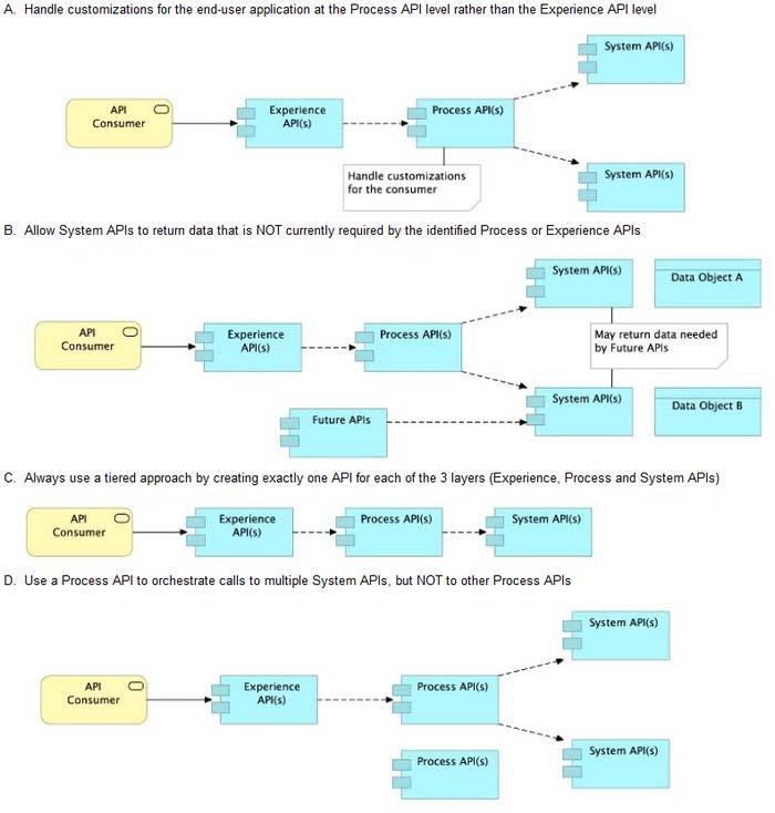
What is the best way to decompose one end-to-end business process into a collaboration of Experience, Process, and System APIs?

A. Option A
B. Option B
C. Option C
D. Option D
What best describes the Fully Qualified Domain Names (FQDNs), also known as DNS entries, created when a Mule application is deployed to the CloudHub Shared Worker Cloud?
A. A fixed number of FQDNs are created, IRRESPECTIVE of the environment and VPC design
B. The FQDNs are determined by the application name chosen, IRRESPECTIVE of the region
C. The FQDNs are determined by the application name, but can be modified by an administrator after deployment
D. The FQDNs are determined by both the application name and the Anypoint Platform organization
An API implementation is updated. When must the RAML definition of the API also be updated?
A. When the API implementation changes the structure of the request or response messages
B. When the API implementation changes from interacting with a legacy backend system deployed on-premises to a modern, cloud-based (SaaS) system
C. When the API implementation is migrated from an older to a newer version of the Mule runtime
D. When the API implementation is optimized to improve its average response time
An API implementation is deployed to CloudHub.
What conditions can be alerted on using the default Anypoint Platform functionality, where the alert conditions depend on the end-to-end request processing of the API implementation?
A. When the API is invoked by an unrecognized API client
B. When a particular API client invokes the API too often within a given time period
C. When the response time of API invocations exceeds a threshold
D. When the API receives a very high number of API invocations
In which layer of API-led connectivity, does the business logic orchestration reside?
A. System Layer
B. Experience Layer
C. Process Layer
How are an API implementation, API client, and API consumer combined to invoke and process an API?
A. The API consumer creates an API implementation, which receives API invocations from an API such that they are processed for an API client
B. The API client creates an API consumer, which receives API invocations from an API such that they are processed for an API implementation
C. The ApI consumer creates an API client, which sends API invocations to an API such that they are processed by an API implementation
D. The ApI client creates an API consumer, which sends API invocations to an API such that they are processed by an API implementation
Which layer in the API-led connectivity focuses on unlocking key systems, legacy systems, data sources etc and exposes the functionality?
A. Experience Layer
B. Process Layer
C. System Layer
A system API has a guaranteed SLA of 100 ms per request. The system API is deployed to a primary environment as well as to a disaster recovery (DR) environment, with different DNS names in each environment. An upstream process API invokes the system API and the main goal of this process API is to respond to client requests in the least possible time. In what order should the system APIs be invoked, and what changes should be made in order to speed up the response time for requests from the process API?
A. In parallel, invoke the system API deployed to the primary environment and the system API deployed to the DR environment, and ONLY use the first response
B. In parallel, invoke the system API deployed to the primary environment and the system API deployed to the DR environment using a scatter-gather configured with a timeout, and then merge the responses
C. Invoke the system API deployed to the primary environment, and if it fails, invoke the system API deployed to the DR environment
D. Invoke ONLY the system API deployed to the primary environment, and add timeout and retry logic to avoid intermittent failures